The World of Lutemons
A program that mimics the world of Pokémons developed as a part of the course CT60A2411 Object oriented Programming of LUT University, Finland.
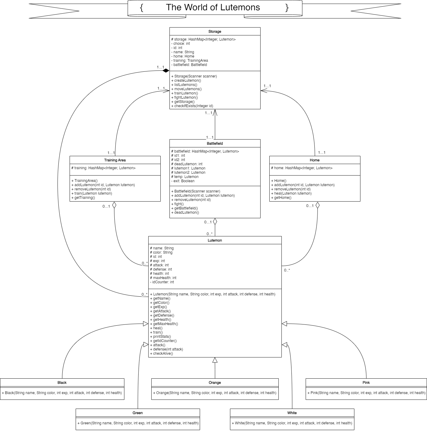
The program enables users to create Lutemons, which are then stored home. User has then an option to move those Lutemons to a training area or to a battle field.
When a Lutemon is trained it gains experience, which affects other features. If experience is 2 then in fighting attack will get that +2 points.
Battle is turn based where one Lutemon attacks to another, which then uses its defenses and then attacks back. When one of them has health 0 or less the other one wins and gains an experience point.
The other one dies and gets removed from the program. The winner gains one point of experience.
Once Lutemon is moved back to home it gains full health.
Note
Parts of the code were provided by Erno Vanhala - responsible teacher of the course.
